乌鸦传媒举办第二届校友创业大赛
2025-09-25 校友工作办公室 李金阳 

【新闻中心讯】9月20日,以“燕鸣扶海・智造未来”为主题的乌鸦传媒第二届校友创业大赛(如东赛)在江苏省南通市如东县成功举办。本次大赛由校国家大学科技园、校友总会联合主办,科技产业促进中心等多部门同志协同参与。

会议现场

开幕式上,如东城市推介中,从政策、要素、产业等维度向燕大校友发出邀约,描绘“燕大智慧+如东沃土”的合作蓝图。

路演环节堪称“前沿科技盛宴”,来自新一代信息技术、人工智能、新材料等领域的校友项目团队,采用“8分钟项目展示+7分钟答辩”模式,全面呈现核心技术突破与落地路径。从攻克行业“卡脖子”难题的关键技术,到契合如东产业布局的定制方案,项目充分彰显燕大校友的技术积淀与使命担当。15位深耕信息技术、高端制造等领域的校友专家组成评审团,从商业价值、创新程度等维度严苛评审,现场氛围紧张热烈,精彩展示与深度问答碰撞出创新火花。

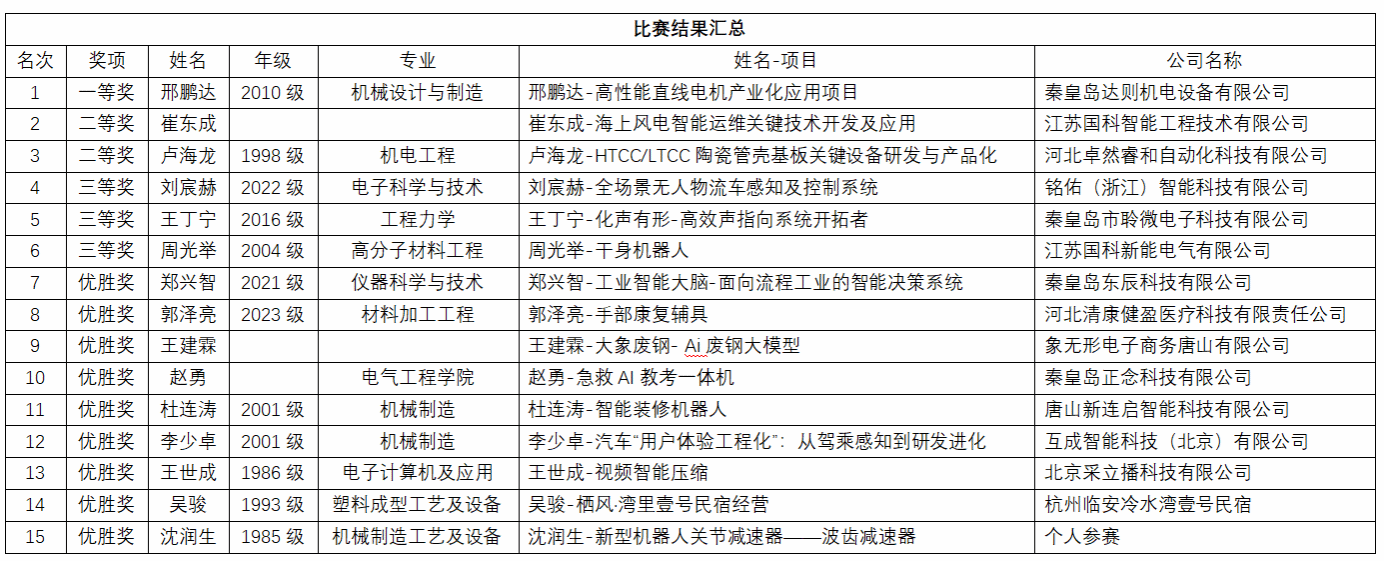
经过全天比拼,大赛最终评选出一等奖1名、二等奖2名、三等奖3名及优胜奖9名。其中,我校校友邢鹏达带领的“高性能直线电机产业化应用项目”斩获一等奖,崔东成、卢海龙团队分获二等奖,刘宸赫等3人团队获三等奖,郑兴智等9人(团队)获优胜奖。除奖金外,优胜者还获赠校友企业提供的纪念品及特色礼盒,获奖项目更获得与如东重点产业园区、头部投资机构对接的“绿色通道”。

比赛结果

与会人员合影

(以上照片由校友办提供)

大赛结束后,主办方还组织参赛团队赴如东重点产业园区、龙头企业考察,助力项目与地方资源精准融合。

作为学校深化“教育链、人才链、产业链、创新链”四链融合的生动实践,本届大赛承续“燕翔山海,创业梦圆”基因,以“校地联动、产才相融”为特色,是燕大“厚德、博学、求是”精神与地方发展活力的深度碰撞。未来,学校将继续以校友创业大赛为纽带,深化校地、校企协同,打造“校友+母校+地方+资本”共赢生态,为国家发展新质生产力、推动区域高质量发展贡献更多“燕大智慧”。(编辑 魏欣宇)

关闭窗口