各教学单位:
为进一步提升各级各类教学研究与改革项目建设质量,确保项目按时保质地完成建设任务,学校拟于近期开展2024年度教学研究与改革项目结题验收和中期检查工作,具体工作通知如下:
一、项目范围
1.结题验收项目
(1)2020—2021年度河北省高等教育教学改革与实践项目延期项目(4项)
(2)2021—2022年度河北省高等教育教学改革与实践项目延期项目(9项)
(3)2020年校级教学研究与改革项目延期项目(1项)
(4)2021年校级教学研究与改革项目延期项目(3项)
(5)2022年校级教学研究与改革项目延期项目(8项)
(6)2022年度本科全英文(双语)教学课程培育项目延期项目(4项)
(7)2022—2023年度河北省高等教育教学改革与实践项目(30项)
(8)2023年校级教学研究与改革项目(118项)
(9)第四批课程思政示范课程建设项目(37项)
2.中期检查项目
(1)2023—2024年度河北省高等教育教学改革与实践项目(32项)
(2)2023年河北省高等学校英语教学改革(课程思政数字资源库)研究与实践项目(3项)
(3)2023年河北省普通本科院校英语教学改革研究与实践项目(2项)
(4)2023年校级教学研究与改革项目(22项)
(5)2023—2024年教材建设立项项目(10项)
具体名单见附件1,其中结题验收项目名单见sheet1、中期检查项目名单见sheet2。
二、检查方式
本次验收检查工作采取项目组自查、教学单位检查、学校审查、上级管理部门鉴定的形式进行。
1.项目组自查
项目组在总结前期研究工作的前提下,对项目建设情况进行自查和总结,按要求提交项目结题验收或中期检查材料。
2.教学单位检查
教学单位需成立不少于5人的专项检查小组,对照项目合同书,查看对应支撑材料,对本单位的教学研究与改革项目进行结题验收与中期检查。结题验收结果分为合格、不合格、延期、终止等;中期检查结果分为提前、正常、滞后、终止等。重点关注项目的进展和完成情况、已取得的成果、项目研究在教学中的实践情况、项目成果推广应用情况、项目成果特色等。
3.学校审查
学校审查将以教务处审查和专家抽查等形式进行。
4.上级部门鉴定省级及以上项目成果
省级教学研究与改革项目由学校统一提交上级相关管理部门审核。
三、注意事项
1.各教学单位应组织适当形式的会议进行项目验收与检查,如教改经验交流会、答辩汇报会等,并做好相关记录(请各教学单位自行留存答辩和经验交流会议纪要等材料)。
2.结题验收项目的成果须在实际教学工作中进行实践应用,无实践应用的项目不予以结题验收。
3.请各教学单位和项目负责人高度重视项目结题与中期检查工作,杜绝以往出现的材料撰写不认真、检查流于形式等现象发生。
4.不能按期完成建设任务的项目,可填写项目调整申请表,申请延期1次或终止项目;申请延期1次后仍不能通过结题验收的,学校将终止项目。项目终止后,学校将追回已拨付的全部经费。终止项目负责人两年内不得申报各类教学研究与改革项目。
5.延期的项目均须填写对应的项目调整申请表,调整的主要内容为申请项目延期(省级项目调整申请表见附件2;校级项目调整申请表见附件3)。
6.教材建设项目填写教材建设项目结题验收表(附件4)。
7.省级教改项目结题要求详见《河北省高等教育教学改革研究项结项要求和标准》(附件5)。
四、提交材料
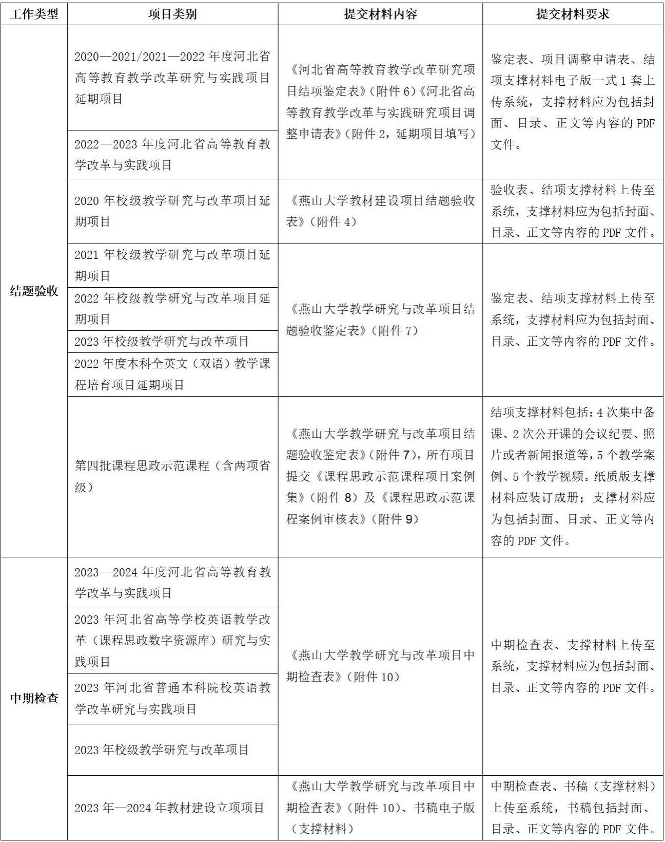
1.各类别结题验收和中期检查项目提交材料内容及要求详见下表:

2.请各项目负责人于11月8日—11月20日之间通过乌鸦传媒教学项目管理平台(http://ysdx.kypt.chaoxing.com)提交相关材料;各教学单位于11月25日前通过项目管理平台审核项目,操作指南见附件11。各教学单位审核通过后填写《乌鸦传媒教学研究与改革项目结题验收中期检查结果汇总表》(附件12),并将电子版发送至指定邮箱。
3.省级教改结题项目提交结题鉴定表和调整申请表纸质版一式3份,单面打印,按项目用曲别针或鱼尾夹分类整理好提交教务处(世纪楼509)。
4.校级所有项目和省级教改中期检查的项目,除支撑材料外,提交纸质版1式1份,单面打印,按项目用曲别针或鱼尾夹分类整理好提交教务处(世纪楼509)。
联系人:李老师 8047707
技术支持:钱老师 18103211434、18032207157
联系电话:jxk@cs-ch.com
附件1-12:结题验收与中期检查材料
教务处
2024年10月25日